让找料更便捷
电子元器件
采购信息平台
生意随身带
随时随地找货
一站式电子元器件
采购平台
半导体行业观察第一站
标签:
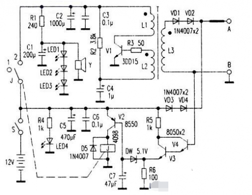
摘要:传统的电子捕鼠器体积大、重量沉,需要长时间与市电连接,不便于野外使用,加之老鼠对电磁场较为敏感,捕鼠效果往往不理想。鉴于以上不足,本文设计了一款实用高效的捕鼠器电路,该电路捕鼠效果好、体积小、重量轻、耗电低(只有当老鼠触碰导线时电路才工作),并具声光指示等优点。
传统的电子捕鼠器体积大、重量沉,需要长时间与市电连接,不便于野外使用,加之老鼠对电磁场较为敏感,捕鼠效果往往不理想。鉴于以上不足,本文设计了一款实用高效的捕鼠器电路,该电路捕鼠效果好、体积小、重量轻、耗电低(只有当老鼠触碰导线时电路才工作),并具声光指示等优点。该电路可采用蓄电池或容量稍大些的可充电池供电,即使在无市电或野外场所也可照常使用,且电路简单易制。
一、工作原理电路见图,整个捕鼠器由升压电路和控制电路组成。平时,A、B两端电阻为无穷大,当老鼠触碰导线A、B两端时电阻变小,控制电路由截止状态变为导通状态,继电器吸合,升压电路中的振荡电路工作,使L3上产生1000V~1500V左右的高压,再经VD1、VD2整流后输出,将老鼠击毙(VD3、VD4起隔离作用,防止高压损坏控制电路中的元件),同时讯响器和发光二极管LED1~LED3也接通。

二、自制方法振荡变压器T可采用黑白电视机的行输出变压器磁芯绕制。加热后先将原线圈、骨架拆除,然后自制骨架。骨架可由绕制收音机中波天线线圈的内径11mm的塑料圆管和三片内径14mm、外径40mm的圆形塑料片用胶水粘在一起制成(如图2),骨架做好后即可绕线。12用Φ0.25mm的漆包线在骨架上密绕25圈,加一层青壳纸后再绕L1,L1用伞0.39mm漆包线绕60圈引出,D用中0.15mm漆包线密绕2000圈,找出各绕组同名端分别固定,然后在线圈上浸上一层绝缘漆以增强其绝缘强度。为防止磁饱和,应将磁芯留一点磁隙,再扣上磁芯,用胶水固定即可。V1可采用β值稍大些的普通塑封大功率三极管,如3DD15、BU406等。
三、调试不接控制电路和整流二极管,先将A、B两点接一日光灯管。然后接通电源。此时应能听到变压器的轻微振荡声。将一只2kΩ的固定电阻和一只2kΩ可调电阻串联后接于R2处,调整可调电阻,当把灯管点至最亮时,测出其阻值后找一合适电阻焊于R2处即可。如接通电源后电路不工作,可改变L2同名端,然后将控制电路接上,用一只100kΩ电阻接于A、B处,接通电源后控制继电器J如吸合,则讯响器应发出声音,LED1-LED3应发光。电路调试完毕即可使用。 A导线可用裸铜线代用。为吸引老鼠也可在铜线上挂些诱饵。B可接于铁板或潮湿的地面。为增加导电性也可在地上洒些盐水。将导线置于老鼠经常出没的地方,当有老鼠触碰铜线时控制电路工作,接通升压电路,将老鼠击毙,讯响器发音通知尽快将老鼠尸体移去。如捕鼠场所与住处较远,可以用市售遥控组件改制,使其以无线发射的形式通知有老鼠被击毙。

-电子元器件采购网(www、oneyac、com)是本土元器件目录分销商,采用“小批量、现货、样品”销售模式,致力于满足客户多型号、高质量、快速交付的采购需求。自建高效智能仓储,拥有自营库存超50,000种,提供一站式正品现货采购、个性化解决方案、选项替代等多元化服务。 (本文来源网络整理,目的是传播有用的信息和知识,如有侵权,可联系管理员删除)
电流简介科学上把单位时间里通过导体任一横截面的电量叫做电流强度,简称电流。通常用字母I表示。导体中的自由电荷在电场力的作用下做有规则的定向运动就形成了 电流。 电源的电动势形成了电压,继而产生了电场力,在电场力的作用下,处于电微安(μA)1A=1 000mA=1 000 000μA,电学上规定:正电荷定向流动的方向为电流方向。金属导体中电流微观表达式I=nesv,n为单位体积内自由电子数,e为电子的电荷量,s为导体横截面积,v为电荷速度。 大自然有很多种承载电荷的载子,例如,导电体内可移动的电子、电解液内的离子、等离子体内的电子和离子、强子内的夸克。这些载子的移动,形成了电流。

电流获得条件电路中保持有恒定的电动势(电力场)。 电路连接好,闭合开关,处处相通的电路叫做通路(也称为闭合电路)。
电流产生条件1、有电场。(电路当中,电源会产生电场。) 2、有自由移动的带电粒子。(电路中,还需要是闭合电路。)
电流分类电流分为交流电流和直流电流。 交流电:大小和方向都发生周期性变化。生活中插墙式电器使用的是民用交流电源。 直流电:方向不随时间发生改变。生活中使用的可移动外置式电源提供的的是直流电。 交流电在家庭生活、工业生产中有着广泛的使用,生活民用电压220V、通用工业电压380V,都属于危险电压。 直流电一般被广泛使用于手电筒(干电池)、手机(锂电池)等各类生活小电器等。干电池(1.5V)、锂电池、蓄电池等被称之为直流电源。因为这些电源电压都不会超过24V,所以属于安全电源。
电流的三大效应热效应导体通电时会发热,把这种现象叫做电流热效应。例如:比较熟悉的焦耳定律:是定量说明传导电流将电能转换为热能的定律。(焦耳定律)
磁效应电流的磁效应(动电会产生磁):奥斯特发现:任何通有电流的导线,都可以在其周围产生磁场的现象,称为电流的磁效应。(毕奥-萨法尔定律)
化学效应电的化学效应主要是电流中的带电粒子(电子或离子)参与而使得物质发生了化学变化。化学中的电解水或电镀等都是电流的化学效应。(法拉第电解定律)

什么是一次电流和二次电流一次电流:一般指变压器输入侧线圈的电流。二次电流:一般指变压器输出侧线圈的电流。
一次电流和二次电流怎样计算1、三相变压器电流的计算公式I=S/(根号3*U),式中: U:是变压器的线电压,KV; S:是变压器的视在功率(KVA)。 2、变压器电流经验口算法: 一次电流I≈S*0.06 二次电流I≈S*1.5 例如:一台500KVA的变压器10/0.4;计算一次电流和二次电流为: a.用电流公式I=S/(根号3*U) I=500/根号3*10=500/17.32≈28.8A I=500/根号3*0.4=500/0.69=724.6A b.用变压器电流经验口算公式计算: I=500*0.06≈30A I=500*1.5=750A 例如:一台800KVA10/0.4KV变压器,按一,二次电流计算,各种负荷电流是多少? 解:一次电流I=S*0.06=800*0.06=48A二次电流I=S*1.5=800*1.5=1200A 低负荷:一次电流I=48*15%=7.2A
-电子元器件采购网(www、oneyac、com)是本土元器件目录分销商,采用“小批量、现货、样品”销售模式,致力于满足客户多型号、高质量、快速交付的采购需求。自建高效智能仓储,拥有自营库存超50,000种,提供一站式正品现货采购、个性化解决方案、选项替代等多元化服务。 (本文来源网络整理,目的是传播有用的信息和知识,如有侵权,可联系管理员删除)
| 型号 | 厂商 | 价格 |
|---|---|---|
| EPCOS | 爱普科斯 | / |
| STM32F103RCT6 | ST | ¥461.23 |
| STM32F103C8T6 | ST | ¥84 |
| STM32F103VET6 | ST | ¥426.57 |
| STM32F103RET6 | ST | ¥780.82 |
| STM8S003F3P6 | ST | ¥10.62 |
| STM32F103VCT6 | ST | ¥275.84 |
| STM32F103CBT6 | ST | ¥130.66 |
| STM32F030C8T6 | ST | ¥18.11 |
| N76E003AT20 | NUVOTON | ¥9.67 |