让找料更便捷
电子元器件
采购信息平台
生意随身带
随时随地找货
一站式电子元器件
采购平台
半导体行业观察第一站
标签:
摘要: 电路为电压跟随器,它是同相放大电路的特殊情况,输入信号是从集成运放的同相端引入,反馈电阻为零,负反馈极强,运放工作非常稳定,输入阻抗很大。输出电阻却很小,因而这种电路具有阻抗变换作用。
图(a)所示电路为电压跟随器,它是同相放大电路的特殊情况,输入信号是从集成运放的同相端引入,反馈电阻为零,负反馈极强,运放工作非常稳定,输入阻抗很大。输出电阻却很小,因而这种电路具有阻抗变换作用。
对该电路,当输入信号的电压振幅增大到接近运放的正电源电压时,将可能发生死锁现象,即信号将不能正常输出,这是由于运放内部的正反馈产生了寄生振荡。为了防止该现象产生,可采用图(b)
该电路的基本关系如下:
Vi+Vis=Vo
Vo=-AVis
式中:A——运放开环电压放大倍数;
Vis——运放的纯输入电压;

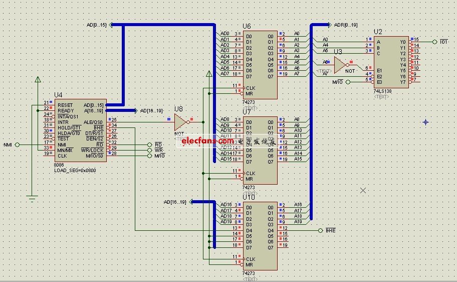
本内容提供了8255数码管显示


8255数码管显示效果图

| 型号 | 厂商 | 价格 |
|---|---|---|
| EPCOS | 爱普科斯 | / |
| STM32F103RCT6 | ST | ¥461.23 |
| STM32F103C8T6 | ST | ¥84 |
| STM32F103VET6 | ST | ¥426.57 |
| STM32F103RET6 | ST | ¥780.82 |
| STM8S003F3P6 | ST | ¥10.62 |
| STM32F103VCT6 | ST | ¥275.84 |
| STM32F103CBT6 | ST | ¥130.66 |
| STM32F030C8T6 | ST | ¥18.11 |
| N76E003AT20 | NUVOTON | ¥9.67 |