电子元器件
采购信息平台

扫码下载
手机洽洽

  • 微信小程序

    让找料更便捷

  • 扫码下载手机洽洽

    随时找料

    即刻洽谈

    点击下载PC版
  • 公众号

    电子元器件

    采购信息平台

  • 移动端

    生意随身带

    随时随地找货

  • 华强商城公众号

    一站式电子元器件

    采购平台

  • 芯八哥公众号

    半导体行业观察第一站

音/视频应用中利用负压电荷泵和模拟开关构建DirectDri

来源:电子发烧友 作者:华仔 浏览:148

标签:

摘要:摘要:MAX9503/MAX9505 DirectDrive?视频滤波放大器集成了模拟开关(MAX9505)和负压电荷泵,可有效提高音/视频应用的性能。 引言MAX9503/MAX9505 DirectDrive视频滤波放大...

摘要:MAX9503/MAX9505 DirectDrive™视频滤波放大器集成了模拟开关(MAX9505)和负压电荷泵,可有效提高音/视频应用的性能。

引言

MAX9503/MAX9505 DirectDrive视频滤波放大器集成了模拟开关(MAX9505)和负压电荷泵。这些器件采用2.7V至3.6V单电源供电,可以与视频DAC的输出直接连接,在输出端将视频信号的黑电平置于地电位。这些器件省去了额外的负电源和大尺寸输出隔直电容,从而降低系统成本、节省电路板面积。从以下讨论可以看出,负压电荷泵和模拟开关能够改善音/视频系统性能。

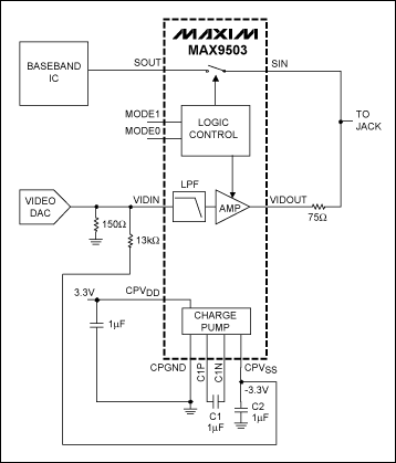
利用负压电荷泵调节同步头电平

当MAX9503/MAX9505输入同步头电压范围在0至50mV时,输出黑电平介于-0.1V与0.1V之间。有些应用中,DAC输出的同步头电压会超过50mV。在这种情况下,MAX9503/5输出的黑电平电压可能会超过100mV。如果需要输出的黑电平电压等于地电位,可以利用图1所示电路调节输入电压,以调节输出黑电平。假设DAC负载为150Ω,将一个13kΩ电阻连接在输入端和负压电荷泵的CPVSS (-3.3V)之间。电阻分压网络将滤波放大器的输入电压下移40mVP-P左右。使用这个电阻分压网络,滤波放大器输入端的噪声纹波小于0.5mV,可以忽略。

图1. 通过调节MAX9503/MAX9505的输入电压改变输出黑电平
图1. 通过调节MAX9503/MAX9505的输入电压改变输出黑电平

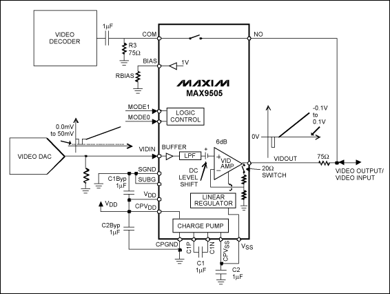
音/视频应用模拟开关的使用

如图2所示,MAX9505集成了一个与外部四孔多媒体插座相连的模拟开关,视频输出和麦克风输入共用一个引脚。开关动作由MODE0和MODE1引脚的逻辑电平控制。使用麦克风输入时,模拟开关闭合;音频信号通过开关进入基带芯片;视频滤波放大器禁止,输出为高阻。R1和R2将音频信号的偏置电压设定为1.4V。模拟开关的带宽为200MHz,用于视频信号切换。图3为MAX9505在双向视频输入/输出切换中的应用,R3是外部输入视频信号的75Ω端接电阻。

图2. MAX9505的模拟开关与四孔多媒体插座连接
图2. MAX9505的模拟开关与四孔多媒体插座连接

图3. MAX9505用于双向视频信号输入/输出
图3. MAX9505用于双向视频信号输入/输出

型号 厂商 价格
EPCOS 爱普科斯 /
STM32F103RCT6 ST ¥461.23
STM32F103C8T6 ST ¥84
STM32F103VET6 ST ¥426.57
STM32F103RET6 ST ¥780.82
STM8S003F3P6 ST ¥10.62
STM32F103VCT6 ST ¥275.84
STM32F103CBT6 ST ¥130.66
STM32F030C8T6 ST ¥18.11
N76E003AT20 NUVOTON ¥9.67
Baidu
map