电子产业
数字化服务平台

扫码下载
手机洽洽

  • 微信小程序

    让找料更便捷

  • APP

    随时找料

    即刻洽谈

    点击下载PC版
  • 公众号

    电子元器件

    采购信息平台

  • 移动端

    生意随身带

    随时随地找货

  • 华强商城公众号

    一站式电子元器件

    采购平台

  • 芯八哥公众号

    半导体行业观察第一站

自动重试控制器套装在电信中应用

来源:电子发烧友 作者:华仔 浏览:261

标签:

摘要:Abstract: In Telecom systems such as Radio Link and Point to Point, the point-to-multipoint controller shuts the system off in the event of a fault. When the fault is brief (for instance, a momentary short circuit due to measurement and ca...

Abstract: In Telecom systems such as Radio Link and Point to Point, the point-to-mulTIpoint controller shuts the system off in the event of a fault. When the fault is brief (for instance, a momentary short circuit due to measurement and calibraTIon acTIons), the auto-retry controller attempts to restart the system.

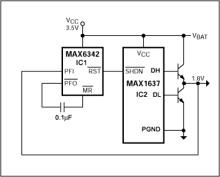
The MAX1637 (IC2 in Figure 1) is a popular device for telecom applicaTIons. It offers PWM operation, small size, high MOSFET-drive capability, wide VIN and VOUT ranges, and excellent protection against over- and under-voltage faults.

Undervoltage is related to a short circuit: VOUT falls when a short circuit is present and the controller cannot regulate the supply voltage. If that voltage remains below 70% of its nominal value for 6144 clock cycles, IC2 latches and turns both devices off. To restart IC2, you must either switch off the power supply or toggle the active-low SHDN signal.

Figure 1. The circuit adds auto-retry capability to IC2, thereby enhancing its usefulness for telecom and other applications.
Figure 1. The circuit adds auto-retry capability to IC2, thereby enhancing its usefulness for telecom and other applications.

The microprocessor supervisor (IC1) includes an internal power-fail comparator and manual-reset circuitry (MR). IC1's PFI input detects whether VOUT (1.8V) is above the internal reference voltage (1.25V). If VOUT falls below 1.25V (due to a short circuit, for instance), the active-low PFO output generates a pulse using the internal 60k pull-up resistor and external 0.1µF capacitor. The pulse drives active-low MR low, causing active-low RST to assert and pull active-low SHDN low. After a timeout delay of 140ms, active-low RESET and active-low SHDN go high, re-enabling IC2. This supervision is also in effect when the supply voltage is first switched on: the 3.5V rail stabilizes after 140ms, causing active-low RST to go high and activate IC2.

A similar version of this article appeared in the September 2, 2002 issue of Electronica magazine.

型号 厂商 价格
EPCOS 爱普科斯 /
STM32F103RCT6 ST ¥461.23
STM32F103C8T6 ST ¥84
STM32F103VET6 ST ¥426.57
STM32F103RET6 ST ¥780.82
STM8S003F3P6 ST ¥10.62
STM32F103VCT6 ST ¥275.84
STM32F103CBT6 ST ¥130.66
STM32F030C8T6 ST ¥18.11
N76E003AT20 NUVOTON ¥9.67
Baidu
map