让找料更便捷
电子元器件
采购信息平台
生意随身带
随时随地找货
一站式电子元器件
采购平台
半导体行业观察第一站
标签:
摘要: 简介: 本文在以太网接口实现基本数据传输的基础上将其转换成其他通用串行接口(如SPI、UART、CAN),更利于应用在广泛的工业控制领域中。
越来越多的设备需要接入网络以实现远程控制或资源共享。以太网接口布线方便,通信带宽较宽,可达100 Mb/s甚至1000 Mb/s。嵌入式系统由于具有体积小、价格低、专用性能高的优势,被广泛应用于各种电子设备和工业测试设备中。随着嵌入式系统与网络的日益紧密结合,在嵌入式系统中引入TCP/IP协议栈已成为嵌入式系统领域的重要研究方向。
本文在以太网接口实现基本数据传输的基础上将其转换成其他通用串行接口(如SPI、UART、CAN),更利于应用在广泛的工业控制领域中。目前市面上的以太网控制芯片大多功耗高、功能复杂,不适合用在中低端的嵌入式系统中。之前Microchip推出的芯片ENC28J60的网络接口速度只能达到 10 Mbps,其SRAM buffer也不大容易造成接收溢出,而ENC424J600速度可达100 Mbps,功能将更加完善,并提供两种接口给嵌入式开发者选择,是一款很好的网络接口芯片。STM32F103RET6是一款ARM处理器,它的功耗低、价格低廉、功能强大、具备丰富的串行接口,具有512 KB的Flash,在一般的应用中可以不用外扩Flash,是中低端嵌入式开发系统的最佳选择之一。将两者结合不但能实现网络通信,而且可以灵活转换成其他串行接口,用途广泛
网络控制器外围硬件电路
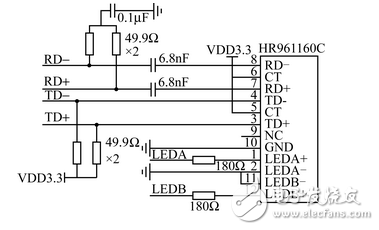
ENC424J600网络控制器外围硬件电路设计需要注意的几点有:ENC424J600的SPISEL引脚需要通过100 kΩ电阻上拉至电源,这样系统上电时就能进入SPI模式,同时引出INT引脚作为接收中断使用;每个电源引脚与地之间都应连接一个电容,为更好地防止干扰在设计时加了两个电容,布线时使0?01 μF电容更靠近电源引脚;RBIAS引脚需接一个12.4 kΩ的电阻到地;另外RD+、RD-差分信号处的接法与一般的网络控制器不同,它不是直接通过电阻接到电源上,需要特别注意。以太网接口则采用 HR961160C,该插座集成以太网隔离变压器、LED灯于一体,同时是贴片式的,节约PCB制板空间。在PCB布线时需要注意的是RD+、RD-和 TD+、TD-两对高频差分线的走线应对称并尽可能短。
ENC424J600外围硬件电路及HANRUN以太网变压器插座外围 如图2、图3所示。

图2 ENC424J600外围硬件电路

图3 HANRUN以太网变压器插座外围电路
ENC424J600是单独可用的快速以太网控制器。其与MCU的连接方式可采用具有工业标准的串行总线SPI或灵活的并行接口。SPI接口数据速率可达14 Mb/s、并行接口速率可达140 Mb/s。ENC424J600满足10 baseTX全双工、半双工模式、100 baseTX全双工、半双工模式,4种模式均符合IEEE 802.3协议。芯片内置PHY物理层及MAC媒体访问控制层。引擎具有RSA、DiffieHelman、AES、MD5、和SHA1算法。芯片具有44引脚TQFP和QFN两种封装形式。该芯片另一个突出特点是具有24 KB的SRAM Buffer,基本不需要外接SRAM。芯片SRAM Buffer的分配如图1所示。SRAM Buffer被分为两个区域,一般将General Purpose Buffer设为发送区,RX FIFO Buffer设为接收区,通过指针ERXST区分两个区域,通常将接收区设置较大以防止接收帧溢出。
以太网是应用最广的联网技术,它以可靠性高、媒体信息量大、易于扩展和更新等优点,在企业、学校等领域得到广泛的应用。根据IEEE802.3 Ethernet标准规范,以太网每段同轴电缆长度不得超过500m,通过中继器互联后,网络最大距离也不得超过2.8km。在这种情况下,利用激光无线通信技术,超越以太网的地域限制,满足数据通信的需要,具有很强的应用价值。
调制驱动电路设计
图6是调制驱动 ,主要由MAXIM公司的155MHz的 MAX3263芯片和内部带有监视二极管的激光器LD构成。MAX3263内部的主偏置电源提供温度补偿偏置和参考电压输出Vref1和Vref2,通过电阻R25、R26、R27和R28对内部的高速调制驱动电路、激光器和监视二极管进行编程。MAX3263的输出电流都被内部的镜像电流源控制,这些镜像电流源都有2Vbe的结温漂移,参考电压设置在2Vbe时,结温漂移可以被抵消。选择电阻R28以调节激光器静态偏置电流Ibo,使Ibo略小于激光器的阈值电流,以使激光器的输出具有良好的消光比。LD内部的监视二极管将光强变化转换为电流Ipin,经内部变换产生反馈电流Ibs,通过公式 Ibo=40(Ib+Ibs),将激光器的光强变化转换成偏置电流的一部分,反馈作用于激光器,保证输出稳定的光功率。输入的差分PECL信号RD、由内部的高速输入缓冲和共射极差分输出组成的调制器调制,调制电流的大小由R26确定的电流Im决定。选择R26的大小,使激光器有适当的调制电流,输出足够的光功率,并具有良好的消光比。同时应使OUT+、OUT-端的电压在2.2V以上,以防激光器饱和。

图6 调制驱动电路
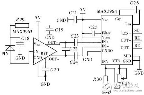
接收解调电路设计
图7是接收解调 ,由MAX3963和MAX3964配以必要的外围器件组成。155MHz的低噪声芯片MAX3963组成前置放大器,其内部包含一个跨阻前置放大器和一个带射极跟随输出的倒相放大器,并集成了22kΩ的跨阻,可将PIN接收的微弱光电流转换成差分输出电压。266MHz的 MAX3964组成后级放大调理电路。其内部有4个限幅放大器组成的串行功率检测器,每个限幅放大器都有一个全波对数检测器,用以检测输入信号功率的大小。4个检测结果在Filter端加在一起,通过电容C25进行滤波。电阻R30、R31、内部的1.2V参考电源和无光比较器共同构成阈值设置和噪声抑制功能。取R30=100kΩ,R31可用100kΩ的电位器调节,则VTR在1.2~2.4V间变化。当输入信号幅值大于VTR时,输出稳定的PECL 电平信号;当输入信号幅值小于VTR时,数据输出端OUT+输出高电平,OUT-输出低电平,所有的限幅放大器拒绝接收输入信号,并且后级放大器输出无光告警PECL信号LOS+。

图7 接受解调电路
由于图6和图7中的主芯片均在155MHz以上,因此由这两个电路组成收发电路,进行精心的参数选择和PCB设计,可应用于高速的光通信场合。 5 系统测试在所设计的各个部分的基础上,将它们连接起来,在没有光学天线的条件下,成功地进行了室内的以太网激光无线通信的实验。现正完善系统,并准备将其应用于光网络。
| 型号 | 厂商 | 价格 |
|---|---|---|
| EPCOS | 爱普科斯 | / |
| STM32F103RCT6 | ST | ¥461.23 |
| STM32F103C8T6 | ST | ¥84 |
| STM32F103VET6 | ST | ¥426.57 |
| STM32F103RET6 | ST | ¥780.82 |
| STM8S003F3P6 | ST | ¥10.62 |
| STM32F103VCT6 | ST | ¥275.84 |
| STM32F103CBT6 | ST | ¥130.66 |
| STM32F030C8T6 | ST | ¥18.11 |
| N76E003AT20 | NUVOTON | ¥9.67 |