让找料更便捷
电子元器件
采购信息平台
生意随身带
随时随地找货
一站式电子元器件
采购平台
半导体行业观察第一站
标签:
摘要:电路组成 下图是声、光、触摸三控延时自熄开关的电气原理图,该电路由电源电路、信号检测转换电路、延时电路和控制电路组成。 1.电路组成 (1)电源电路。该电路由二极管Dl、D2、D3、D4,电阻Rl,R2和电容Cl组成。
电路组成
下图是声、光、触摸三控延时自熄开关的电气原理图,该电路由电源电路、信号检测转换电路、延时电路和控制电路组成。
1.电路组成
(1)电源电路。该电路由二极管Dl、D2、D3、D4,电阻Rl,R2和电容Cl组成。其中D1~D4组成桥式整流电路,其功能是将经过负载(灯泡)的220V交流电转换为直流,该直流电压较高,Rl、R2和Cl完成对整流后的脉动直流电压的降压和滤波。Cl两端的电压即为后续单元电路的电源电压,约为9.5V。
(2)信号检测转换电路。该电路包含光线、声音和人体触摸信号检测转换。其中光线检测由R5和光敏电阻RC组成,光敏电阻两端的电压随着光线的强弱变化而变化,并送入集成电路CD4071的第1、2脚进行处理;声音检测由驻极体话筒MIC、C3、R4、R5、R6和Ql组成,声音信号经MIC转换为电信号后通过电容C3耦合至三极管Ql进行放大,电阻R4、R5构成Ql的直流偏置电阻,声音的有无通过Ql集电极的电压变化送到集成电路CD4071的第1、2脚进行处理,电阻R6为MIC内部的放大元件提供偏置;人体触摸感应信号则通过触摸片、R3、C3进入Ql放大,并从Ql的C极输入到CD4071的1、2脚,当有无触摸信号时也将引起CD4071的1、2脚电压变化,因此CD4071的1、2脚的电压是由声音和触摸信号共同作用的结果。
(3)延时电路。该电路由D5、R7和C2组成。其中R7和C2为延时时间控制元件,图中所示参数的延时时间大约为150s。二极管D5的功能是防止C2向CD4071的4脚放电影响延时时间。
(4)控制电路。该电路由集成电路CD4071、单向可控硅SCR1和R8组成。其中CD4071是四一二输入或门。

-电子元器件采购网(www、oneyac、com)是本土元器件目录分销商,采用“小批量、现货、样品”销售模式,致力于满足客户多型号、高质量、快 速交付的采购需求。自建高效智能仓储,拥有自营库存超50,000种,提供一站式正品现货采购、个性化解决方案、选项替代等多元 化服务。
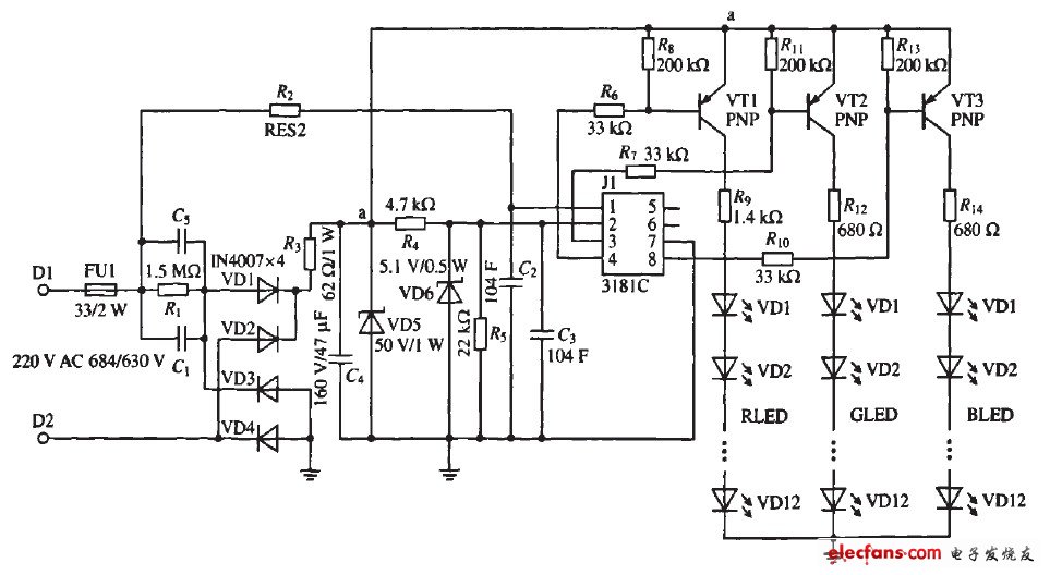
LED景观照明灯就是实现RGBLED的交替点亮以及渐变控制,电路设计如图1所示。该电路采用3181集成芯片作为控制器,其相关功能及引脚参看文献[4],共控制36只小功率LED,采用RGB三基色LED各12只,驱动方案采用电容降压式。
其中,C1、C5为并联的两个相同的电容,起降压及限流作用;由4个lN4007组成的整流桥对输入交流电压进行整流;滤波电容C4用于滤除整流输出电压中的交流成分,使电压更为平滑;肖特基二极管VD5稳定a点的电压;VD6为控制IC提供稳定的电压;R3、R4为限流电阻;R2、C2为控制IC提供交流输入频率,为集成IC提供交流采样频率;三极管VT1、VT2、VT3用于控制LED支路的电流变化。

图1 LED景观照明灯电路
-电子元器件采购网(www、oneyac、com)是本土元器件目录分销商,采用“小批量、现货、样品”销售模式,致力于满足客户多型号、高质量、快 速交付的采购需求。自建高效智能仓储,拥有自营库存超50,000种,提供一站式正品现货采购、个性化解决方案、选项替代等多元 化服务。
| 型号 | 厂商 | 价格 |
|---|---|---|
| EPCOS | 爱普科斯 | / |
| STM32F103RCT6 | ST | ¥461.23 |
| STM32F103C8T6 | ST | ¥84 |
| STM32F103VET6 | ST | ¥426.57 |
| STM32F103RET6 | ST | ¥780.82 |
| STM8S003F3P6 | ST | ¥10.62 |
| STM32F103VCT6 | ST | ¥275.84 |
| STM32F103CBT6 | ST | ¥130.66 |
| STM32F030C8T6 | ST | ¥18.11 |
| N76E003AT20 | NUVOTON | ¥9.67 |