让找料更便捷
电子元器件
采购信息平台
生意随身带
随时随地找货
一站式电子元器件
采购平台
半导体行业观察第一站
标签:
摘要: 简介: 带蓄电池的应急照明灯的控制很简单:现在这种灯平时按正常照明对待,有一根充电线接在照明控制开关的上端。就这样,平时按正常照明一样控制,当市电停电时,应急照明灯会自动点亮。平时维护,每隔一段时间将照明配电箱的出线断路器断开,应急照明灯点亮,电池放电进行活化。电池放电放完,合上断路器即可。
应急照明是指在正常照明系统因发生故障或必须切断正常电源,不再提供正常照明的情况下,用于确保疏散通道被有效地辨认和使用,确保处于潜在危险之中的人员的安全以及确保正常活动继续进行的照明。它包括:疏散照明、安全照明与备用照明。应急照明的设计有许多种方式,但在具体工程中如何科学、完善地设计好应急照明系统却是一件非常重要的事情。对于一些没有设置火灾自动报警系统而且安装的应急照明灯具不多且较为分散、规模不大的建筑物,设计人员常常采用自带蓄电池的灯具作为应急照明
带蓄电池的应急照明灯的控制很简单:现在这种灯平时按正常照明对待,有一根充电线接在照明控制开关的上端。就这样,平时按正常照明一样控制,当市电停电时,应急照明灯会自动点亮。平时维护,每隔一段时间将照明配电箱的出线断路器断开,应急照明灯点亮,电池放电进行活化。电池放电放完,合上断路器即可。

尽管应急照明的控制有多种方式,但其原理是相同的,如图1所示,当手动时,按下开灯按钮S1,接触器线圈KM得电,其常开触点闭合,接触器完成自锁,灯具点亮;自动时,火灾自动报警联动触头K接到来自火灾探测器的信号后闭合使得接触器线圈KM得电,其常开触点闭合,接触器完成自锁,灯具点亮。按下关灯按钮S2后,接触器线圈失电,其常开触点复原,受控灯灭。
疏散指示照明在实际工程中通常都是常亮的,因此其不存在自动点亮的问题,如前文所述,兼做正常照明应急照明灯具,由于其受开关控制,其状态是不定的,这就要求在消防时使其全部强制点亮。

自带蓄电池应急照明灯具的常用控制及接线如图2与图3所示。与普通照明接线相比,在图2与图3中在首先是在出线回路中增加了一根控制线及与其串联的交流接触器的主触点,并用熔断器对充电线路进行保护。

对于无火灾自动报警系统的建筑,应急照明灯具在火灾时如何强启,在各大论坛上都有争论,也很令设计师们感到迷茫。首先,我们要明确一个概念,消防应急灯具在火灾时要求强制点亮而不是自动强制点亮,只有明确这一点,对于无火灾自动报警系统的应急灯具的强制点亮才有意义。因此,对于无火灾自动报警系统的应急灯具,在火灾时我们必须人为的使其强制点亮,当然相关工作人员可以通过设在配电箱内的强启按钮来实现应急灯具的强制点亮,但火灾时相关工作人员也不一定正好就在此建筑物内,当工作人员跑到该建筑内的配电箱去强制点亮这些应急照明灯具时可能就为时已晚,因此对于无火灾自动报警系统的建筑物,消防应急照明灯具的强制点亮,最可靠的是由处于该建筑物内的普通人员来进行。下面就结合此思路对无火灾自动报警系统的应急照明灯具的点亮做如下探讨,如下图所示:

图4中应急灯采用节能自熄式开关(电子触摸式定时开关、振动式定时开关、声控定时开关),平时由节能开关控制,火灾应急时,工作人员可以通过设在配电箱内的强启按钮S1使应急照明灯具强制点亮,同时在本楼的普通人员也可以通过按动设在本楼各处显眼位置的应急强启按钮S3强启应急照明灯具,而当应急情况需要解除时,工作人员按下设在配电箱内的解除应急强启按钮S2既可。
当设计人员不采用节能自熄式开关,而采用普通面板开关控制兼作应急照明的灯具时,只需把图像中的定时开关改成普通面板开关就行了。
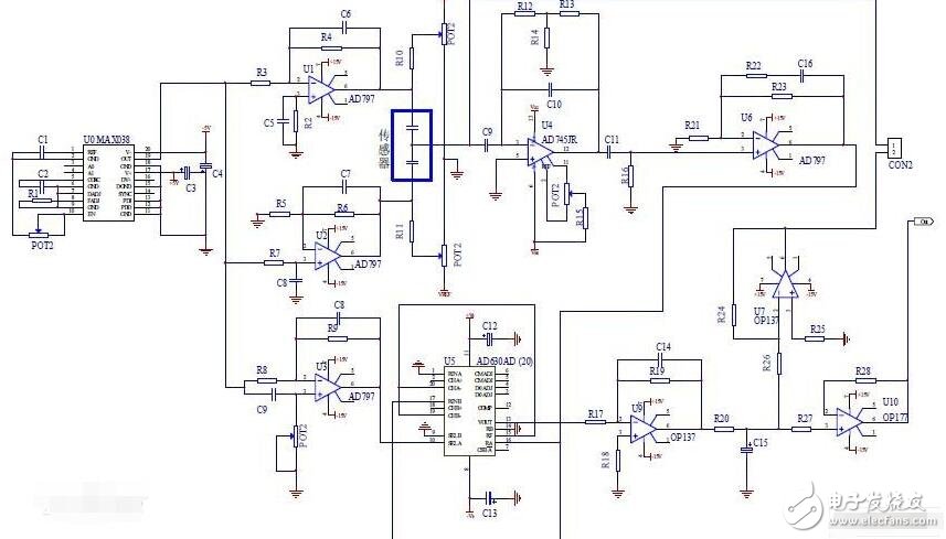
信号调理电路(signal condiTIoning circuit)是指把模拟信号变换为用于数据采集、控制过程、执行计算显示读出或其他目的的数字信号的电路。
模拟传感器可测量很多物理量,如温度、压力、光强等。但由于传感器信号不能直接转换为数字数据,这是因为传感器输出是相当小的电压、电流或电阻变化,因此,在变换为数字信号之前必须进行调理。调理就是放大,缓冲或定标模拟信号等,使其适合于模/数转换器(ADC)的输入。然后,ADC对模拟信号进行数字化,并把数字信号送到MCU或其他数字器件,以便用于系统的数据处理。
信号调理将您的数据采集设备转换成一套完整的数据采集系统,这是通过帮助您直接连接到广泛的传感器和信号类型(从热电偶到高电压信号)来实现的。关键的信号调理技术可以将数据采集系统的总体性能和精度提高10倍。信号调理简单的说就是将待测信号通过放大、滤波等操作转换成采集设备能够识别的标准信号。是指利用内部的电路(如滤波器、转换器、放大器等…)来改变输入的讯号类型并输出之。因为工业信号有些是高压,过流,浪涌等,不能被系统正确识别,必须调整理清之。
一般的采集卡上都带有可编程的增益,但具体要不要作信号调理,要视待采信号的特点而定,若信号很小,则要经过放大将信号调理到采集卡能够识别的范围,若信号干扰较大,就要考虑采集之前作滤波了。

信号调理电路往往是把来自传感器的模拟信号变换为用于数据采集、控制过程、执行计算显示读出和其他目的的数字信号。
模拟传感器可测量很多物理量,如温度、压力、力、流量、运动、位置、PH、光强等。但是传感器信号不能直接转换为数字数据,因为传感器输出是相当小的电压、电流或变化,因此,在变换为数字数据之前必须进行调理。
调理就是放大,缓冲或定标模拟信号,使其适合于模/数转换器(ADC)的输入。然后,ADC对模拟信号进行数字化,并把数字信号送到微控制器或其他数字器件,以便用于系统的数据处理。

1、放大
放大器提高输入信号电平以更好地匹配模拟-数字转换器(ADC)的范围,从而提高测量精度和灵敏度。此外,使用放置在更接近信号源或转换器的外部信号调理装置,可以通过在信号被环境噪声影响之前提高信号电平来提高测量的信号-噪声比。
2.衰减
衰减,即与放大相反的过程,在电压(即将被数字化的)超过数字化仪输入范围时是十分必要的。这种形式的信号调理降低了输入信号的幅度,从而经调理的信号处于ADC范围之内。衰减对于测量高电压是十分必要的。
3.隔离
隔离的信号调理设备通过使用变压器、光或电容性的耦合技术,无需物理连接即可将信号从它的源传输至测量设备。除了切断接地回路之外,隔离也阻隔了高电压浪涌以及较高的共模电压,从而既保护了操作人员也保护了昂贵的测量设备。
4.多路复用
通过多路复用技术,一个测量系统可以不间断地将多路信号传输至一个单一的数字化仪,从而提供了一种节省成本的方式来极大地扩大系统通道数量。多路复用对于任何高通道数的应用是十分必要的。
5.过滤
滤波器在一定的频率范围内去处不希望的噪声。几乎所有的数据采集应用都会受到一定程度的50Hz或60Hz的噪声(来自于电线或机械设备)。大部分信号调理装置都包括了为最大程度上抑制50Hz或60Hz噪声而专门设计的低通滤波器。
6.激励
激励对于一些转换器是必需的。例如,应变计,电热调节器,和RTD需要外部电压或电流激励信号。通常RTD和电热调节器测量都是使用一个电流源来完成,这个电流源将电阻的变化转换成一个可测量的电压。应变计,一个超低电阻的设备,通常利用一个电压激励源来用于惠斯登(Wheatstone)电桥配置。
7.冷端补偿
冷端补偿是一种用于精确热电偶测量的技术。任何时候,一个热电偶连接至一个数据采集系统时,您必须知道在连接点的温度(因为这个连接点代表测量路径上另一个“热电偶”并且通常在您的测量中引入一个偏移)来计算热电偶正在测量的真实温度。
| 型号 | 厂商 | 价格 |
|---|---|---|
| EPCOS | 爱普科斯 | / |
| STM32F103RCT6 | ST | ¥461.23 |
| STM32F103C8T6 | ST | ¥84 |
| STM32F103VET6 | ST | ¥426.57 |
| STM32F103RET6 | ST | ¥780.82 |
| STM8S003F3P6 | ST | ¥10.62 |
| STM32F103VCT6 | ST | ¥275.84 |
| STM32F103CBT6 | ST | ¥130.66 |
| STM32F030C8T6 | ST | ¥18.11 |
| N76E003AT20 | NUVOTON | ¥9.67 |