让找料更便捷
电子元器件
采购信息平台
生意随身带
随时随地找货
一站式电子元器件
采购平台
半导体行业观察第一站
标签:
摘要: 简介: 设计了一种用于电磁流量计的信号调理电路,包括仪表放大电路,低通滤波电路和信号放大电路,可以有效地抑制干扰,对信号进行放大,从而达到测量要求。电路中使用的运算放大器均采用低电压微功耗器件,大大降低了电路的功耗。该信号调理电路也使用与其他电池供电的便携式测试系统。
流量计是工业测量中重要的仪表之一,随着工业生产的发展,对流量测量的准确度和范围的要求越来越高,流量测量技术日新月异,而在众多的流量计中对于微小液体流量的测量还存在空白,该型流量计正是基于此目的研制开发的。该型高精度微流量传感器是基于转子流量计原理设计而成,而敏感元件感受转子位移信号,对信号进行滤波、放大等调理,输出信号幅度较大的电压信号,通过A/D转换进入CPU,经过计算、温度补偿得到流量值,数字化显示流量值,并通过标准RS485输出。通过样品实验证明了它具有高精度、高可靠性、响应时间短、低功耗、体积小、结构简单、智能化等特点。
信号调理电路设计
1 仪用放大电路
由激磁线圈产生的三值矩形波信号的频率为6.25Hz,则感应电动势也为同频率的交流信号,即被测信号。
由于被测信号属于低频信号,需要用频带从零开始的直流放大器。那么直流放大器将面临两个问题:一是前级和后级的静态工作点互相影响,二是零点漂移问题。前级引起的零点漂移电压,再被后级放大,最终将掩盖正常的信号输出。而差动放大电路因其具有特殊的电路结构,能够有效地抑制零点漂移,因此测量电路的第一级采用仪表放大器。
仪表放大器是一种高增益、直流耦合放大器,它具有差分输入、单端输出高输入阻抗和高共模抑制比等特点。仪表放大器所采用的基础部件(运算放大器),它们在性能上与标准运算放大器有很大的不同。标准运算放大器是单端器件,其传输函数主要由反馈网络决定; 而仪表放大器在有共模信号条件下能够放大很微弱的差分信号,因而具有很高的共模抑制比(CMR)。

MAX4194 低功耗仪表放大器属于三运放拓扑结构,三运放拓扑的真正优势是能够进行真正的差分测量(高CMR),同时又有非常高的车俞入阻抗,这些特点使其得到了广泛应用,特别是在信号源阻抗非常高的场合。
外接增益设置电阻是仪表放大器的关键部件,要具有较好的温度系数和温度一致性,它的精度及温度稳定性直接影增益,对于放大器的总体性能有较大影响。特别是增益较大时( G 》100),连线及插[ 1的电阻也会对增益带来附加误差。也就是说,式中的RG值应为外接电阻与连线等杂散电阻的总和。考虑到被测信号中强噪声的存在,减少噪声进入后续电路以及使得精密仪用放大器处于线性工作区,选第一级放大倍数约为10,取RG为5.5K。

2.低通滤波电路
由传感器测量电极检测到的电压信号,经过仪表放大电路后变为单端信号。由于测到的电压信号属微弱信号,干扰信号的幅度相对较大,为保证前置放大器工作在线性区域,所以前置放大器的输出幅度仍然很低,不能直接进信号采样,还需要再经数百倍的放大。同时需要注意的是,高倍多级的放大必须预防放大器的自激振荡。此外,测量电路及器件本身存在噪声外,还有电磁干扰、静电干扰等因素,流量信号中仍然可能含有多种频率成分的噪声。严重时这些噪声可能淹没真正的流量信号,使得测量系统无法获取有用的流量信号。因此,在采集信号前需要进行滤波处理,将不需要的噪声干扰信号抑制掉,用以增加测量系统的信噪比。
设计中流量信号的频率是6.25Hz,属低频信号,所以设计使用低通滤波电路。
由集成运放和RC网络共同组成的滤波电路,由于集成运放是有源器件,属于有源滤波电路,具有选择性好、带负载能力强的特点,因此采用二阶有源低通滤波电路。

运算放大器选用美国AD 公司的OP90,它是一种低电压微功耗器件,单、双电源两种供电模式。测量信号属于微小信号,采用单电原供电,供电范[ 围是+1.6V~+36V。此外,它的开环增益最小700V/mV,较高的共模抑制比,非常适合电池供电系统。
电路具有同相输入结构,集成运放接成电压跟随器的形式,直流输入电阻很高,输出电阻很低,具有很强的带负载能力。由于电路对于RC网络呈现很高的输入阻抗,因此,整个电路的选频特性基本上取决于RC网络。
3.信号放大电路
经过前置放大器的差动放大、二阶低通滤波电路之后,被测流量信号的共模干扰以及其他干扰频率的噪声得到了大大的削弱。但是,其信号幅值仍然很小,需要进行幅值的高倍数放大后,才能进行信号的采集与分析。
采用可调节高增益电压放大电路来实现信号放大。该电路由MAX4197和MAX4194 纠l成,MAX4194的外接精密电阴l/ 月来调节放大器的增益。

对于高增益放大电路,为了满足输出信号幅值的设计要求,放大倍数通常较大,而作为测量电路本身的噪声也会被放大,因此只有通过负反馈环路,消除共模信号的干扰,才能确保电路对被测信号的放大作用。当流量测量信号进入测量电路时,放大器与电容形成负反馈闭环电路,测量电路的固有噪声信号反馈到输入端,即电容C3上的电庄玉值,被测信号与电容的噪声构成差动信号,从而去除固有噪声干扰信号,有效减少噪声信号的干扰。由于是两级放大,完全可以满足电路对信号的放大要求,使得整体放大倍数达到1万倍左右,输出信号幅值可以达到0.4V~ 2.5V,进入后续的A/D采样部分。
设计了一种用于电磁流量计的信号调理电路,包括仪表放大电路,低通滤波电路和信号放大电路,可以有效地抑制干扰,对信号进行放大,从而达到测量要求。
电路中使用的运算放大器均采用低电压微功耗器件,大大降低了电路的功耗。该信号调理电路也使用与其他电池供电的便携式测试系统。
光耦(opTIcalcoupler)亦称光电隔离器、光耦合器或光电耦合器。它是以光为媒介来传输电信号的器件,通常把发光器(红外线发光二极管LED)与受光器(光敏半导体管)封装在同一管壳内。当输入端加电信号时发光二极管发出光线,光敏三极管接受光线之后就产生光电流,从输出端流出,从而实现了“电—光—电转换。典型应用电路如下图1-1所示。
光耦的主要优点是:信号单向传输,输入端与输出端完全实现了前端与负载完全的电气隔离,输出信号对输入端无影响,减小电路干扰,简化电路设计,工作稳定,无触点,使用寿命长,传输效率高。光耦合器是70年代发展起来的新型器件,现已广泛用于电气绝缘、电平转换、级间耦合、驱动电路、开关电路、斩波器、多谐振荡器、信号隔离、级间隔离、脉冲放大电路、数字仪表、远距离信号传输、脉冲放大、固态继电器(SSR)、仪器仪表、通信设备及微机接口中。在单片开关电源中,利用线性光耦合器可构成光耦反馈电路,通过调节控制端电流来改变占空比,达到精密稳压目的。

图1_1 光耦开关控制直流电机输入
常用于反馈的光耦型号有TLP521、PC817等。这里以TLP521为例,介绍这类光耦的特性。图2-1所示为光耦内部结构图以及引脚图。
TLP521的原边相当于一个发光二极管,原边电流If越大,光强越强,副边三极管的电流Ic越大。副边三极管电流Ic与原边二极管电流If的比值称为光耦的电流放大系数,该系数随温度变化而变化,且受温度影响较大。作反馈用的光耦正是利用“原边电流变化将导致副边电流变化”来实现反馈,因此在环境温度变化剧烈的场合,由于放大系数的温漂比较大,应尽量不通过光耦实现反馈。此外,使用这类光耦必须注意设计外围参数,使其工作在比较宽的线性带内,否则电路对运行参数的敏感度太强,不利于电路的稳定工作。
通常选择TL431结合TLP521进行反馈。这时,TL431的工作原理相当于一个内部基准为2.5 V的电压误差放大器(输出的电压进行误差放大比较,然后将取样电压经过光电偶合器反馈控制脉宽占空比,达到稳定电压的目的),所以在其1脚与3脚之间,要接补偿网络。

图2-1 TLP521内部结构及管脚图
TL431是由德州仪器生产的可控精密稳压源,实物如图2-3所示。它的输出电压用两个电阻就可以任意的设置到从2.5V到36V范围内的任何值。该器件的典型动态阻抗为0.2Ω,在很多应用中用它代替稳压二极管,例如,数字电压表,运放电路,可调压电源,开关电源等。图2-2所示为TL431引脚排列与使用连线图。

图2-2 TL431引脚排列与使用连线
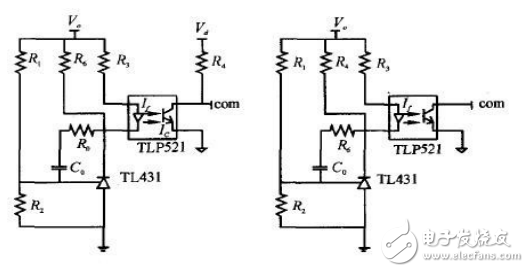
常见的光耦反馈第1种接法。Vo为输出电压,Vd为芯片的供电电压。com信号接芯片的误差放大器输出脚。注意左边的地为输出电压地,右边的地为芯片供电电压地,两者之间用光耦隔离。图2-3所示接法的工作原理如下:当输出电压升高时,TL431的1脚(相当于电压误差放大器的反向输入端)电压上升,3脚(相当于电压误差放大器的输出脚) 电压下降,光耦TLP521的原边电流If增大,光耦的另一端输出电流Ic增大,电阻R4上的电压降增大,com引脚电压下降,占空比减小,输出电压减小;反之,当输出电压降低时,调节过程类似。

图2-3 光耦反馈的第1、第2种接法
常见的第2种接法,与第1种接法不同的是,该接法中光耦的第4脚直接接到芯片的误差放大器输出端,而芯片内部的电压误差放大器必须接成同相端电位高于反相端电位的形式,利用运放的一种特性—当运放输出电流过大(超过运放电流输出能力)时,运放的输出电压值将下降,输出电流越大,输出电压下降越多。因此,采用这种接法的电路,一定要把PWM(脉冲宽度调制)芯片的误差放大器的两个输入引脚接到固定电位上,且必须是同向端电位高于反向端电位,使误差放大器初始输出电压为高。图2-3所示接法的工作原理是:当输出电压升高时,原边电流If增大,输出电流Ic增大,由于Ic已经超过了电压误差放大器的电流输出能力,com脚电压下降,占空比减小,输出电压减小;反之,当输出电压下降时,调节过程类似。
常见的第3种接法,如图2-4所示。与第一种基本相似,不同之处在于多了一个电阻R6,该电阻的作用是对TL431额外注入一个电流,避免TL431因注入电流过小而不能正常工作。实际上如适当选取电阻值R3,电阻R6可以省略。调节过程基本上同1接法一致。
常见的第4种接法,如图2-4所示。该接法与第2种接法类似,区别在于com端与光耦第4脚之间多接了一个电阻R4,其作用与第3种接法中的R6一致,其工作原理基本同接法2。

图2-4 光耦反馈的第3、第4种接法
反馈方式1、3适用于任何占空比(接通时间与周期之比)情况,而反馈方式2、4比较适合于在占空比比较小的场合使用。
开关电源的光耦主要是隔离、提供反馈信号和开关作用。开关电源电路中光耦的电源是从高频变压器次级电压提供的,当输出电压低于稳压管电压是给信号光耦接通,加大占空比,使得输出电压升高;反之则关断光耦减小占空比,使得输出电压降低。旦高频变压器次级负载超载或开关电路有故障,就没有光耦电源提供,光耦就控制着开关电路不能起振,从而保护开关管不至被击穿烧毁。

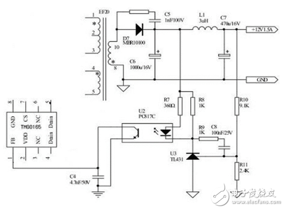
图3-1 LED电源驱动芯片TMG0165电路设计
通常光耦与TL431一起使用。上图3-1是LED电源驱动芯片(开关电源芯片) TMG0165的电路设计。两电阻串联取样到TL431R端与内部比较器进行比较。然后根据比出的信号再控制TL431K端(阳极接光耦那一端)对地的电阻,然后达到控制光耦内部发光二极管的亮度。(光耦内部一边是一发光二极管,一边是一光敏三极管)通过发光的强度。控制另一端三极管的CE端的电阻也就是改变了LED电源驱动芯片(开关电源芯片)TMG0165检测脚的电流(1脚:电压反馈引脚,通过连接光耦到地来调整占控比)。根据电流的大小,LED电源驱动芯片(开关电源芯片) TMG0165就会自动调整输出信号的占空比,达到稳压的目的。
| 型号 | 厂商 | 价格 |
|---|---|---|
| EPCOS | 爱普科斯 | / |
| STM32F103RCT6 | ST | ¥461.23 |
| STM32F103C8T6 | ST | ¥84 |
| STM32F103VET6 | ST | ¥426.57 |
| STM32F103RET6 | ST | ¥780.82 |
| STM8S003F3P6 | ST | ¥10.62 |
| STM32F103VCT6 | ST | ¥275.84 |
| STM32F103CBT6 | ST | ¥130.66 |
| STM32F030C8T6 | ST | ¥18.11 |
| N76E003AT20 | NUVOTON | ¥9.67 |