让找料更便捷
电子元器件
采购信息平台
生意随身带
随时随地找货
一站式电子元器件
采购平台
半导体行业观察第一站
标签:
摘要:LED射灯驱动电路原理图如下所示: V IN 上电时,电感( L ) 和电流采样电阻( RS )的初始电流为零,LED 输出电流也为零(见图2 )。这时候,内部功率开关导通,SW 的电位为低。
LED射灯驱动电路原理图如下所示:
V IN 上电时,电感( L ) 和电流采样电阻( RS )的初始电流为零,LED 输出电流也为零(见图2 )。这时候,内部功率开关导通,SW 的电位为低。电流通过电感(L )、电流采样电阻( RS )、LED 和内部功率开关从V IN 流到地,电流上升的斜率由V IN、电感(L ) 和LED 压降决定,在RS 上产生一个压差VCSN, 当(V IN-VCSN ) 》 115 mV 时,内部功率开关关断,电流以另一个斜率流过电感( L )、电流采样电阻(R S )、LED和肖特基二极管( D ); 当( V IN-VCSN ) 《 85mV时,功率开关重新打开,这样使得在LED 上的平均电流为IOUT = ( 0. 085+ 0. 015) /2 ?RS = 0. 1 /R S.如果不使用调光功能,可使DIM 引脚悬空,这时可输出设定的最大电流。

图 LED射灯驱动电路
-电子元器件采购网(www、oneyac、com)是本土元器件目录分销商,采用“小批量、现货、样品”销售模式,致力于满足客户多型号、高质量、快 速交付的采购需求。自建高效智能仓储,拥有自营库存超50,000种,提供一站式正品现货采购、个性化解决方案、选项替代等多元 化服务。
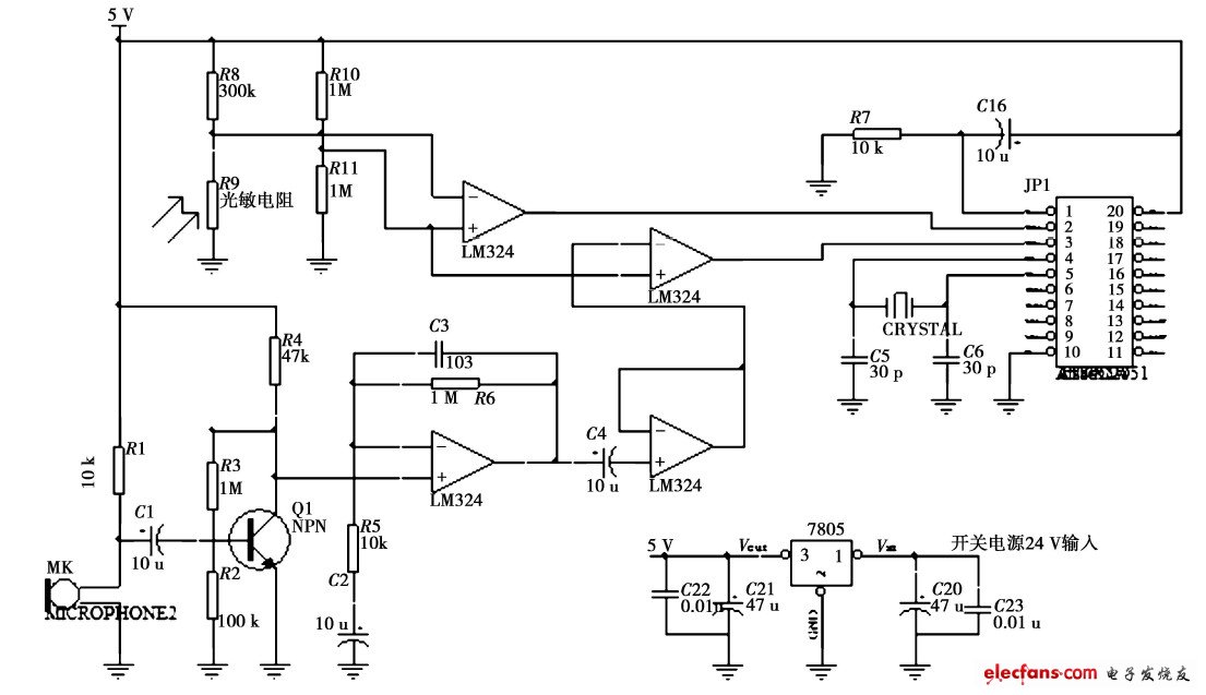
基于AT89C2051的智能控制器电路如下图所示,其主要由传感器单元、A \D 转换单元、控制器单元组成。AT89C2051芯片用于对来自声控和光控传感器检测到的信号经过整形以后的信号数据做处理,进而控制LED 驱动器。该电路中AT89C2051 的p3. 0 和p3. 1端口用作输入信号检测,剩下的13 个端口可选择输出控制。

图 智能控制器
-电子元器件采购网(www、oneyac、com)是本土元器件目录分销商,采用“小批量、现货、样品”销售模式,致力于满足客户多型号、高质量、快 速交付的采购需求。自建高效智能仓储,拥有自营库存超50,000种,提供一站式正品现货采购、个性化解决方案、选项替代等多元 化服务。
| 型号 | 厂商 | 价格 |
|---|---|---|
| EPCOS | 爱普科斯 | / |
| STM32F103RCT6 | ST | ¥461.23 |
| STM32F103C8T6 | ST | ¥84 |
| STM32F103VET6 | ST | ¥426.57 |
| STM32F103RET6 | ST | ¥780.82 |
| STM8S003F3P6 | ST | ¥10.62 |
| STM32F103VCT6 | ST | ¥275.84 |
| STM32F103CBT6 | ST | ¥130.66 |
| STM32F030C8T6 | ST | ¥18.11 |
| N76E003AT20 | NUVOTON | ¥9.67 |