让找料更便捷
电子元器件
采购信息平台
生意随身带
随时随地找货
一站式电子元器件
采购平台
半导体行业观察第一站
标签:
摘要: 简介: 继电器是一种电子控制器件,它具有控制系统(又称输入回路)和被控制系统(又称输出回路),通常应用于自动控制电路中,它实际上是用较小的电流去控制较大电流的一种“自动开关”。故在电路中起着自动调节、安全保护、转换电路等作用。
继电器是一种电子控制器件,它具有控制系统(又称输入回路)和被控制系统(又称输出回路),通常应用于自动控制电路中,它实际上是用较小的电流去控制较大电流的一种“自动开关”。故在电路中起着自动调节、安全保护、转换电路等作用。
继电器的继电特性
继电器的输入信号 x 从零连续增加达到衔铁开始吸合时的动作值 xx,继电器的输出信号立刻从 y=0 跳跃y=ym,即常开触点从断到通。一旦触点闭合,输入量 x 继续增大,输出信号 y 将不再起变化。当输入量 x 从某一大于 xx 值下降到xf,继电器开始释放,常开触点断开。我们把继电器的这种特性叫做继电特性,也叫继电器的输入-输出特性。
一、继电器(relay)的工作原理和特性

1、电磁继电器的工作原理和特性
电磁式继电器一般由铁芯、线圈、衔铁、触点簧片等组成的。只要在线圈两端加上一定的电压,线圈中就会流过一定的电流,从而产生电磁效应,衔铁就会在电磁力吸引的作用下克服返回弹簧的拉力吸向铁芯,从而带动衔铁的动触点与静触点(常开触点)吸合。当线圈断电后,电磁的吸力也随之消失,衔铁就会在弹簧的反作用力返
回原来的位置,使动触点与原来的静触点(常闭触点)释放。这样吸合、释放,从而达到了在电路中的导通、切断的目的。对于继电器的“常开、常闭”触点,可以这样来区分:继电器线圈未通电时处于断开状态的静触点,称为“常开触点”;处于接通状态的静触点称为“常闭触点”。
2、电路原理
2.1 继电器简单介绍
基本概念
继电器是一种当输入量变化到某一定值时,其触头(或电路)即接通 或分断交直流小容量控制回路
2.2 工作原理

由永久磁铁保持释放状态,加上工作电压后,电磁感应使衔铁与永久磁铁产生吸引和排斥力矩,产生向下的运动,最后达到吸合状态。
3、晶体管驱动驱动电路
3.1 电路原理图

当晶体管用来驱动继电器时,推荐用NPN三极管。具体电路如下:
工作原理简介
当输入高电平时,晶体管T1饱和导通,继电器线圈通电,触点吸合。
当输入低电平时,晶体管T1截止,继电器线圈断电,触点断开。
3.2 电路中各元器件的作用
晶体管T1为控制开关。
电阻R1主要起限流作用,降低晶体管T1功耗。
电阻R2使晶体管T1可靠截止。
二极管D1反向续流,为三极管由导通转向关断时为继电器线圈中的提供泄放通路,并将其电压箝位在+12V上。
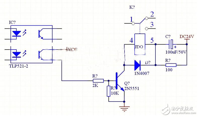
4、集成电路驱动电路

目前已使用多个驱动晶体管集成的集成电路,使用这种集成电路能简化驱动多个继电器的印制板的设计过程。现在我司所用驱动继电器的集成电路主要有TD62003AP。
当2003输入端为高电平时,对应的输出口输出低电平,继电器线圈两端通电,继电器触点吸合;
当2003输入端为低电平时,对应的输出口呈高阻态,继电器线圈两端断电,继电器触点断开。
24V 继电器的驱动电路

继电器串联 RC 电路:这种形式主要应用于继电器的额定工作电压低于电源电压的电路中。当电路闭合时,继电器线圈由于自感现象会产生电动势阻碍线圈中电流的增大,从而延长了吸合时间,串联上 RC 电路后则可以缩短吸合时间。原理是电路闭合的瞬间,电容 C 两端电压不能突变可视为短路,这样就将比继电器线圈额定工作电压高的电源电压加到线圈上, 从而加快了线圈中电流增大的速度,使继电器迅速吸合。电源稳定之后电容 C 不起作用,电阻 R 起限流作用。
二、继电器额定工作电压的选择
继电器额定工作电压是继电器最主要的一项技术参数。在使用继电器时,应该首先考虑所在电路(即继电器线圈所在的电路)的工作电压,继电器的额定工作电压应等于所在电路的工作电压。一般所在电路的工作电压是继电器额定工作电压的0.86。注意所在电路的工件电压千万不能超过继电器额定工作电压,否则继电器线圈容易烧毁。另外,有些集成电路,例如NE555电路是可以直接驱动继电器工作的,而有些集成电路,例如 COMS 电路输出电流小,需要加一级晶体管放大电路方可驱动继电器,这就应考虑晶体管输出电流应大于继电器的额定工作电流。
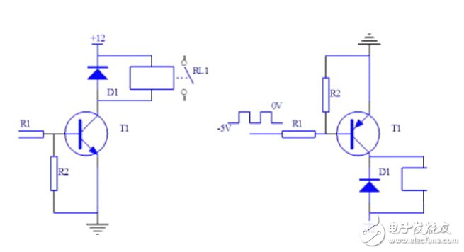
1、晶体管驱动电路
当晶体管用来驱动继电器时,必须将晶体管的发射极接地。具体电路如下:

2 、原理简介
NPN 晶体管驱动时:当晶体管 T1基极被输入高电平时,晶体管饱和导通,集电极变为低电平,因此继电器线圈通电,触点 RL1吸合。当晶体管 T1基极被输入低电平时,晶体管截止,继电器线圈断电,触点 RL1断开。
编辑点评:本文介绍了继电器的工作原理以及继电器的驱动电路,驱动电路的设计要根据所用继电器线圈的吸合电压和电流而定,一定要大于继电器的吸合电流才能使继电器可靠地工作。
因不同的类型电子产品需要使用不同的充电 器,充电时还要寻找合适的插口和理顺接线,笔者利用电磁感应原理,设计了智能无线充电器。该无线充电器具有 自动感应充电和充满电后智能断电功能,不仅适用于各种不同充电电压和容量的电子产品,而且能够对多台不同的电子产品同时进行充电。作品采用智能无线充电的 设计思想,具有使用方便、适用面广的优点,有较高的推广应用价值。
1.系统概述
1.1当前充电模式情况
在电子科技技术高速发展的今天,全球范围内的手机用户数量已经达到了33亿,再加上MP3、MP4等其他周边电子产品,平均不到2人就拥有一个需要充 电 的便携式电子产品。目前普遍使用的都是数据线插接式充电,这种充电方式数据线接口用久了通常会有触不良等现象,而且单个充电器适应面不广,因不同的类型电 子产品需要使用不同的充电器,充电时还要寻找合适的插口和理顺接线,真可谓费时费力;各种便携式电子产品的充电是一件令人头痛的麻烦事。为了改良上面的现 象,研发智能无线充电器是很有必要的。
2.工作原理概述
2.1 系统模块
无线充电器利用电磁感应原理。 通过 NE555D 芯片产生一个 36.7K 的脉冲频率(因为经过调试在 36.7K 频率时,效率达到最高),IRFP460 功 率放大,使发射线圈产生磁场,当接收线圈靠近时,产生感应电流,经过全波整流和稳压,得到负载(手机)所需要的充电电压和电流。发射线圈的电流会随着感应负载的增加而增大,通过运放把 0.33 欧的负载电压 23 倍放大,再经过 1N4148 整流滤波得到电压 U1 与基准源 Uo 比较。充电时,U1 大于 Uo 七彩灯闪 亮,表示正在充电;空负载或充满电时,U1 小于 Uo,绿灯亮,若 10 秒钟后没有感应负
载,自动断电;按一下复位键则充电器重新启动。具体电路分析如下:

2.1.1NE555D 脉冲发生器模块
如图 1, 根据 T= (R1+Rp) C1, f=1/T, 调节 Rp 使 NE555D 输出一个 36.7KHZ的脉冲频率。
2.1.2 功率放大及无线发射模块
主要把 NE555D 产生的一个 36.7KHZ 的脉冲功率放大,经发射线圈发射出去。当脉冲为高电平时,Q12 栅极为高电平,Q12 导通,此时 Q8 饱 和,Uceq电压只有 0.67V,经 D10-4148 后 Q1 栅极电压为 0,Q1 截止。当脉冲为低电平时,Q8、Q12 同时截止,电流直接由 R16D10Q1,Q1 导通。整个过程中 Q1 与Q12 均以一开一关的形式工作。电路如图 2:

2.1.3 感应线圈模块
如图 3,当感应线圈靠近发射线圈时,就会产生感应电流,经过全波整流后,根据不同的电子产品的充电电压,可选择不同的稳压二极管稳压,再经三极管Q100 放大电流后供给不同电子产品充电。

2.1.4 充电检测模块
当有感应负载时,R20(0.33 欧)电阻上 的电压会增大,经运 放 U2A 放大 A=1+R5/R6=23倍后,电压变化明显,再经过 1N4148 整流滤波,得电压 U1与基准源 U。比较,此时 U1>U。,运放输出 Ui 为高 电平,七彩灯闪烁;当感应负载充满电(或没有感应到负载),此时 U1<U。,运放输出 Ui 为低电平,绿灯亮。


2.1.5流程图
具体工作流程如图 6所示:
编辑点评:本设计把目前电子类课程所学的专业知识真正应用到实践中,介绍了电磁感应式智能无线充电器电路的设计,电路功能实现较好,性能优良、稳定,较好地达到了预期设计要求的各项指标。

编辑点评:本设计把目前电子类课程所学的专业知识真正应用到实践中,介绍了电磁感应式智能无线充电器电路的设计,电路功能实现较好,性能优良、稳定,较好地达到了预期设计要求的各项指标。
| 型号 | 厂商 | 价格 |
|---|---|---|
| EPCOS | 爱普科斯 | / |
| STM32F103RCT6 | ST | ¥461.23 |
| STM32F103C8T6 | ST | ¥84 |
| STM32F103VET6 | ST | ¥426.57 |
| STM32F103RET6 | ST | ¥780.82 |
| STM8S003F3P6 | ST | ¥10.62 |
| STM32F103VCT6 | ST | ¥275.84 |
| STM32F103CBT6 | ST | ¥130.66 |
| STM32F030C8T6 | ST | ¥18.11 |
| N76E003AT20 | NUVOTON | ¥9.67 |